Product Summary
The OP07EJ is a ultralow offset voltage operational amplifier.
Parametrics
Absolute maximum ratings: (1)supply voltage: ±22V; (2)differential input voltage: ±30V; (3)input voltage: ±22V; (4)output short-circuit duration: indefinite; (5)lead temperature (soldering, 60sec): +300℃; (6)junction temperature (Tj): +150℃.
Features
Features: (1)low VOS: 25μV max; (2)low VOS drift: 0.6μV/℃ max; (3)ultra-stable vs time: 1.0μV/month max; (4)low noise: 0.6μVP-P max; (5)wide input voltage range: ±14V; (6)wide supply voltage range: ±3V to ±18V; (7)fits 725, 108A/308A, 741, AD510 sockets; (8)125℃ temperature-tested dice.
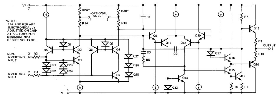
Diagrams

| Image | Part No | Mfg | Description | ![]() |
Pricing (USD) |
Quantity | ||||
|---|---|---|---|---|---|---|---|---|---|---|
![]() |
![]() OP07EJ |
![]() Maxim Integrated Products |
![]() Operational Amplifiers - Op Amps |
![]() Data Sheet |
![]() Negotiable |
|
||||
![]() |
![]() OP07EJ8 |
![]() Linear Technology |
![]() IC OPAMP PREC 8-CDIP |
![]() Data Sheet |
![]() Negotiable |
|
||||
(China (Mainland))









